居然工作台隐私政策
文档版本:1.0
更新日期:[2025年 12月 08日]
生效日期:[2025年 12月 08日]
服务提供方(下称“我们”):北京居然之家家居连锁有限公司
统一社会信用代码:91110000339841458X
注册地址:北京市东城区东直门南大街甲3号16层1601
一、引言
欢迎您使用我们的产品及服务(包括但不限于[居然工作台APP、居然工作台小程序、居然工作台官网等],以下统称“产品/服务”)!我们高度重视您的个人信息保护,严格遵循《中华人民共和国个人信息保护法》《中华人民共和国网络安全法》《中华人民共和国数据安全法》《中华人民共和国电子商务法》等法律法规,秉持“合法正当、最小必要、公开透明、安全保障”的原则,依法处理您的个人信息。
本《隐私政策》(下称“本政策”)旨在向您清晰说明:我们如何收集、使用、存储、共享、转移您的个人信息,以及您享有的个人信息权利与保护措施。请您在使用产品/服务前,务必仔细阅读并充分理解本政策全部内容,特别是以粗体标识的条款(涉及您的重大权益,需重点关注)。
您通过点击“登录”按钮、完成账号创建,或实际使用我们的产品/服务,即表示您已完整阅读、充分理解并同意本政策的全部约定(包括后续更新的版本,我们会另行提示您阅读并选择是否接受),自愿接受本政策对您的约束。若您不同意本政策或其中任何条款,应立即停止登录及使用我们的产品/服务。
适用范围说明
本政策适用于我们提供的全部产品/服务;若某一特定产品/服务有单独的隐私政策,则该产品/服务的隐私政策优先适用,单独政策未涵盖的内容,以本政策为准。
二、核心定义
1、个人信息:指以电子或者其他方式记录的与已识别或者可识别的自然人有关的各种信息,不包括匿名化处理后的信息(如姓名、手机号、身份证件号码、收货地址、交易记录等)。
2、敏感个人信息:指一旦泄露或者非法使用,容易导致自然人的人格尊严受到侵害或者人身、财产安全受到危害的个人信息,包括生物识别(如面部识别信息)、特定身份、医疗健康、金融账户(如银行卡号、支付密码)、行踪轨迹。
3、去标识化:指个人信息经过处理,使其在不借助额外信息的情况下无法识别特定自然人的过程。
4、匿名化:指个人信息经过处理无法识别特定自然人且不能复原的过程。
5、第三方SDK:指为实现产品特定功能(如推送、支付、统计),嵌入在我们产品中的第三方软件开发工具包,具体SDK列表及信息处理规则见本政策附件。
6、Cookie及同类技术:指存储在您设备上的小数据文件(或类似技术),Cookie通常包含标识符、站点名称以及一些号码和字符。用于识别设备、记录偏好、简化操作流程(如自动登录)。
三、信息的收集与使用
我们仅出于本政策载明的合法目的,收集实现产品/服务功能所必需的个人信息,严格遵循“最小必要”原则,不收集与服务无关的信息。
(一)通用信息收集范围(适用于全部产品/服务)
1、设备与网络信息
自动收集您使用产品/服务时的设备及网络相关信息,包括但不限于:设备型号、操作系统版本、设备标识符(如IMEI、IDFA、Android ID、OAID)、IP地址、网络类型(WiFi/蜂窝网络)、WiFi MAC地址、蓝牙信息、设备传感器信息(如陀螺仪、加速度传感器,仅用于功能适配)。
收集目的:保障产品运行稳定、识别异常登录(如异地登录)、排查系统故障、优化服务体验(如适配不同设备屏幕)。
2、账户与身份信息
(1)登录阶段:收集您的手机号、短信验证码、设置的密码、昵称、头像;
收集目的:创建账号、核验身份、保障账号安全。
(2)实名认证阶段:根据监管要求或服务需要(如开通支付、大额交易),收集您的姓名、身份证件号码、身份证件照片、银行卡号及银行预留手机号。
收集目的:满足反洗钱、反欺诈等合规要求,保障交易安全,提供合规服务。
(3)服务日志信息:自动记录您使用产品/服务的行为轨迹,包括但不限于:页面浏览记录、功能点击记录、搜索关键词、使用时长、登录时间、操作步骤。
收集目的:分析产品使用情况、优化功能设计、排查故障、提供个性化推荐(需您明示同意后开启)。
(4)注销账户:您有权随时注销您的居然工作台账户,您可以通过访问我们App页面上的“设置”—“账号与安全”——“账号注销”页面,阅读账号注销须知后进行在线注销操作。有关注销账户的相关规则和流程,请参见APP内的注销账号页面的《居然工作台平台账户注销须知》。您注销成功后,我们将停止为您提供产品与/或服务,并根据法律法规的要求尽快删除您的个人信息或进行匿名化处理,法律法规另有规定的除外。
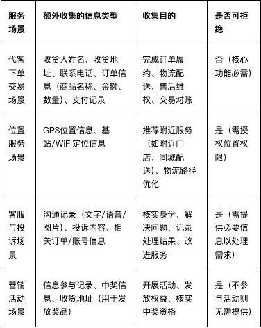
(二)场景化信息收集与使用(根据服务类型补充)
根据您使用的具体服务场景,我们可能额外收集以下信息,若您不提供,可能无法使用对应场景的服务,但不影响基础功能的使用:

(三)信息收集方式
1、您主动提供:包括但不限于注册时填写的信息、下单时提交的收货信息、客服咨询时反馈的内容、参与活动时提交的资料。
2、自动收集:通过产品运行日志、设备传感器、Cookie、第三方SDK等技术手段,在您使用产品/服务时自动获取。
3、第三方获取:经您明确授权后,从关联公司或合法合作方(如支付机构、身份认证机构)获取的信息,我们会核实信息来源的合法性,并要求第三方确保信息获取已获得您的同意。
(四)Cookie及同类技术的使用
1、我们可能使用Cookie、网络Beacon(像素标签)等技术,存储您的账号登录状态、购物偏好、浏览历史等信息,以简化操作(如免重复登录)、优化推荐(如根据浏览记录推荐商品)、保障账号安全(如识别异常设备登录)。
2、我们不会将Cookie用于本声明所述目的之外的任何用途。您可通过设备或浏览器设置,清除已存储的Cookie或拒绝新的Cookie;但关闭Cookie功能后,可能无法使用依赖Cookie的服务(如自动填充表单、个性化推荐),请您谨慎操作。
四、信息的共享、转移与公开披露
我们严格保护您的个人信息,不会随意向第三方共享、转移或公开披露您的个人信息,仅在以下符合法律法规及本政策约定的情形下进行:
(一)信息共享
1、经您明确同意:在您主动授权或同意的情况下,向第三方共享您的个人信息(如您授权第三方应用获取您的账号信息以实现登录)。
2、与第三方合作方共享:
(1)支付合作方:与银行、支付机构(如微信支付、支付宝)共享您的订单金额、账号信息、银行卡信息(加密传输),用于完成支付结算、反欺诈验证,合作方需签署保密协议,仅用于上述目的。
(2)物流合作方:与物流商(如快递公司)共享您的收货人姓名、收货地址、联系电话、订单信息,用于完成商品配送,合作方需承诺仅用于配送目的,并采取安全保护措施。
(3)技术/分析合作方:与SDK提供商、数据分析服务商共享去标识化的设备信息、行为日志(无法识别个人身份),用于实现产品功能(如消息推送)、分析产品使用情况,合作方需签署数据保护协议,不得用于其他目的。
(4)法定情形下的共享:根据法律法规规定、司法机关/行政机关(如法院、税务局)的合法要求,或为保护您、我们及公众的合法权益(如防范诈骗、打击违法犯罪),向相关部门或第三方共享您的个人信息。
(二)信息转移
在发生合并、分立、收购、破产清算等企业股权/资产变更情形时或因政府行政性行为导致的企业经营发生重大变更时,才会转移您的个人信息;我们会向您告知接收方的名称、联系方式,并要求接收方继续履行本政策约定的信息保护义务;若接收方需变更信息处理目的,需重新征得您的同意。
(三)信息公开披露
我们仅在以下情形下公开披露您的个人信息,且会采取脱敏处理(如隐藏部分手机号、身份证号):
(1)经您单独同意或主动选择;
(2)您严重违反法律法规、本政策或产品/服务规则,为维护平台秩序及公众权益,依法披露您的违规行为及处置措施(如公示违规账号及处理结果)。
(四)豁免征得同意的情形
根据法律法规及国家标准,以下情形共享、转移、公开披露您的个人信息,无需事先征得您的同意:
(1)为订立、履行您作为一方当事人的合同所必需;
(2)为履行法定职责或者法定义务(如反洗钱、税务申报)所必需;
(3)为应对突发公共卫生事件,或者紧急情况下为保护自然人的生命健康和财产安全所必需;
(4)为公共利益实施新闻报道、舆论监督等行为,在合理的范围内处理个人信息;
(5)处理您自行公开或者其他已经合法公开的个人信息(但不得超出合理范围);
(6)法律法规规定的其他情形。
五、信息的存储与安全
(一)存储期限
1、我们仅在实现本政策载明目的的最短必要期限内存储您的个人信息,超出期限后,将对您的个人信息进行删除或匿名化处理(法律法规另有规定的除外)。
2、法律有强制留存要求的,按法定期限存储:
(1)如《电子商务法》要求,商品和服务信息、交易信息需自交易完成之日起留存不少于三年;
(2)如《支付机构反洗钱和反恐怖融资管理办法》要求,客户身份信息、交易记录需留存至少五年。
3、您注销账号后,除法定留存情形外,我们将在15个工作日内彻底删除您的个人信息或进行匿名化处理,删除后无法恢复。
(二)存储地点
1、我们在中华人民共和国境内收集和产生的个人信息,均存储在境内服务器,符合数据本地化要求。
2、因您使用跨境服务(如跨境电商购物、境外出行预订)需要向境外传输个人信息的,我们会单独向您告知境外接收方的名称、联系方式、处理目的、处理方式及个人信息类型,并征得您的明确同意;同时,我们会通过安全评估、签署国家网信部门制定的标准合同等合规措施,确保您的个人信息在境外得到与境内同等水平的保护。
(三)安全保障措施
我们采取符合业界标准的技术与管理措施,保障您的个人信息安全,防止信息遭到未经授权访问、使用、修改、泄露、损毁或丢失:
1、技术安全措施:
(1)传输安全:采用SSL/TLS加密技术,保障信息在传输过程中的安全;
(2)存储安全:对敏感个人信息(如银行卡号、面部识别信息)采用AES-256等加密算法存储,防止信息被非法读取;
(3)访问控制:建立严格的权限管理体系,仅授权人员可访问个人信息,且需通过多因素认证(如密码+验证码);
(4)安全监测:部署入侵检测系统(IDS)、漏洞扫描工具,实时监测并防范网络攻击、恶意代码等风险。
2、管理安全措施:
(1)制度建设:制定数据分类分级制度、数据安全管理规范、个人信息保护应急预案;
(2)人员管理:对接触个人信息的员工进行安全培训与背景审查,签署保密协议,定期开展合规考核;
(3)第三方管理:对合作的第三方(如SDK提供商、物流商)进行安全评估,签署数据保护协议,定期审计其合规性。
3、安全认证:我们的核心信息系统已通过网络安全等级保护三级及以上测评(或其他相关认证,如ISO27001信息安全管理体系认证),符合国家信息安全标准。
(四)安全事件处置
1、若发生个人信息泄露、损毁、丢失等安全事件(如黑客攻击、系统漏洞导致信息泄露),我们将立即启动应急预案,采取以下措施:
(1)技术止损:迅速封堵安全漏洞、隔离受影响的系统,防止损害扩大;
(2)调查分析:排查事件原因、范围,评估影响程度;
(3)补救措施:根据事件情况,为您提供账号冻结、密码重置、身份核验等补救服务。
2、我们将在安全事件发生后的72小时内,通过短信、APP推送、官网公告等方式向您告知事件基本情况、已采取的处置措施、您可自主防范的建议及补救措施;若难以逐一告知您,将通过官网发布公告的方式履行告知义务,并按监管要求上报安全事件处置情况。
六、您的个人信息权利
根据《个人信息保护法》等法律法规,您依法享有以下个人信息权利,我们将在15个工作日内响应您的合理请求(复杂情况可延长至30个工作日,延长时会告知您理由):
(一)访问权
您有权访问您的个人信息,访问路径如下:
1、账号信息:登录居然工作台APP,进入“我的-设置-账户与安全”,可查看手机号;
2、交易信息:进入“我的-我的订单”,可查看全部订单记录、支付记录;
3、其他信息:如需访问商品信息、合同信息、资金信息等,可进入“居然工作台”查询,或联系客服协助。
(二)更正权
若您发现您的个人信息存在错误或不完整(如手机号变更、收货地址错误),可通过以下方式更正:
通过“居然工作台-代客下单-地址管理”,直接修改手机号、收货地址等信息;
(三)复制权
您有权获取同款经营品牌商品信息的副本,可通过“居然工作台”查看。
(四)响应请求的例外情形
在以下情形下,我们可能无法响应您的请求,且会向您说明理由:
1、与国家安全、国防安全直接相关的;
2、与公共安全、公共卫生、重大公共利益直接相关的;
3、与犯罪侦查、起诉、审判和执行判决等直接相关的;
4、有充分证据表明您存在主观恶意或滥用权利的(如重复申请删除同一信息);
5、响应您的请求将导致其他个人、组织的合法权益受到严重损害的;
6、涉及商业秘密的;
7、法律法规规定的其他情形。
七、政策的更新
1、因法律法规变化、产品/服务功能调整、业务模式变更等原因,我们可能会更新本政策,更新后的政策将通过以下方式通知您:
通过站内信方式向您推送政策更新提示,您需确认同意后继续使用服务;
2、重大变更说明:本政策的重大变更包括但不限于:
(1)处理个人信息的目的、类型、使用方式发生重大变化;
(2)个人信息共享、转移、公开披露的主要对象发生重大变化;
(3)您的个人信息权利及其行使方式发生重大变化;
(4)负责个人信息保护的责任部门、联系方式发生变化;
(5)个人信息安全影响评估报告表明存在高风险。
3、您在本政策更新生效后继续使用我们的产品/服务,即表示您已充分阅读、理解并接受更新后的政策;若您不同意更新后的政策,应立即停止使用产品/服务。
八、联系我们
若您对本政策有任何疑问、意见或投诉,或需要行使个人信息权利,可通过以下方式联系我们:
1、客服热线:[010-84098692](服务时间:[如9:00-21:00]);
2、邮寄地址:[北京市东城区东直门南大街甲3号16层1601]。
若您对我们的响应结果不满意,或认为我们的个人信息处理行为损害了您的合法权益,可向以下监管部门投诉举报:
3、国家互联网信息办公室:通过“12377”网络违法和不良信息举报中心(https://www.12377.cn/)投诉;
4、当地市场监督管理局:拨打“12315”热线或通过“全国12315平台”投诉;
九、其他约定
1、本政策的成立、生效、履行、解释及争议解决,均适用中华人民共和国法律(不包括冲突法规则)。
2、因本政策产生的或与本政策有关的争议,您与我们应首先通过友好协商解决;协商不成的,任何一方均有权向我们所在地有管辖权的人民法院(北京市东城区人民法院)提起诉讼。
3、本政策的标题仅为阅读方便而设,不具有法律约束力;本政策任何条款被认定为无效或不可执行的,不影响其他条款的有效性及可执行性。
4、您理解并同意,我们可将本政策项下的权利和义务部分或全部转移给关联公司,转移前会通过官网公告等方式通知您,转移不会影响您的权益。
附件:第三方SDK列表及说明
华为推送
运营方:华为终端有限公司
功能:用于洞窝App向华为手机用户推送消息
收集个人信息类型:设备信息(SSID、BSSID、IMEI、Android_ID)、运行中的应用列表信息、外部存储权限、Wi-Fi信息、网络IP信息
隐私政策:https://consumer.huawei.com/cn/privacy/privacy-policy/
小米推送
运营方:小米科技有限责任公司
功能:用于洞窝App向小米手机用户推送消息
收集个人信息类型:IMEI/OAID(适用于Android Q以上系统)、IMEI MD5/MEIDMD5、Android ID、VAID、AAID,以及您的MID(适用于MIUI系统)、设备型号、WiFi信息、设备信息(BSSID、SSID)、正在运行中的应用列表信息、外部存储权限、网络IP信息
隐私政策:https://dev.mi.com/console/doc/detail?pId=1822
vivo推送
运营方:维沃移动通信有限公司
功能:用于洞窝App向vivo手机用户推送消息
收集个人信息类型:正在运行的应用列表信息、手机存储权限、网络IP信息
隐私政策:https://www.vivo.com/about-vivo/privacy-policy
OPPO推送
运营方:广东欢太科技有限公司
功能:用于洞窝App向OPPO手机用户推送消息
收集个人信息类型:设备标识(OAID、VAID、AAID、UDID)、设备相关信息(IMEI,Serial Number,IMSI,User ID,Android ID,Google Advertising ID,手机Region设置,设备型号)、使用推送服务的应用信息、网络相关信息(如IP或域名连接结果,当前网络类型)、通知栏状态(如通知栏权限、用户点击行为)
隐私政策:https://open.oppomobile.com/wiki/doc#id=10288
魅族推送
运营方:珠海市魅族通讯设备有限公司
功能:用于洞窝App向魅族手机用户推送消息
收集个人信息类型:获取正在运行的应用列表信息、外部存储权限、网络IP信息
隐私政策:https://www.meizu.com/legal.html
个推推送
运营方:浙江每日互动网络科技股份有限公司
功能:用于洞窝App推送消息,如App活动,我们收集WiFi SSID仅用于提升推送通知的准确性和及时性
收集个人信息类型:设备信息(IMEI、IMSI、Android ID、MAC地址、BSSID、硬件序列号、ICCID、读取WiFi的SSID、读取设备IP)、OAID、网络信息、地址位置、应用列表信息
隐私政策:http://docs.getui.com/download.html
中国移动
运营方:中国移动通信有限公司
功能:识别用户的手机号码用于号码认证和快速登录
收集个人信息类型:设备信息(IMSI)、SIM卡信息(ICCID)、运营商代码
隐私政策:https://wap.cmpassport.com/resources/html/contract.html
中国联通
运营方:中国联合网络通信有限公司
功能:识别用户的手机号码用于号码认证和快速登录
收集个人信息类型:设备信息、网络设备硬件地址、网络信息
隐私政策:https://opencloud.wostore.cn/authz/resource/html/disclaimer.html
中国电信
运营方:中国电信集团有限公司
功能:识别用户的手机号码用于号码认证和快速登录
收集个人信息类型:网络信息、读取手机状态设备信息、设备品牌、运营商信息、网络信息、应用信息(应用名、应用版本号)
隐私政策:https://id.189.cn/api?initialSrc=/html/api_detail_391.html
微信
运营方:深圳市腾讯计算机系统有限公司
功能:通过微信联合登录、使用微信进行支付、分享至微信
收集个人信息类型:MAC地址、唯一设备识别码
隐私政策:https://open.weixin.qq.com/cgi-bin/frame?t=news/protocol_developer_tmpl
QQ互联
运营方:深圳市腾讯计算机系统有限公司
功能:用于实现QQ联合登录、分享至QQ
收集个人信息类型:操作系统信息、设备型号信息、剪切板信息、应用列表信息
隐私政策:https://wiki.connect.qq.com/sdk%E4%B8%8B%E8%BD%BD
新浪微博
运营方:北京微梦创科网络技术有限公司
功能:微博授权登陆和分享
收集个人信息类型:设备信息、网络信息、地址位置、蓝牙、读取存储(相机、媒体和其他文件)
隐私政策:https://open.weibo.com/wiki/SDK
钉钉
运营方:钉钉科技有限公司
功能:钉钉授权登陆和分享
收集个人信息类型:设备信息、网络设备硬件地址、网络信息
隐私政策:https://open.dingtalk.com/document/orgapp-client/sdk-download
腾讯Bugly
运营方:深圳市腾讯计算机系统有限公司
功能:应用崩溃等异常监控
收集个人信息类型:设备信息、网络信息
隐私政策:https://bugly.qq.com/v2/index
神策
运营方:神策网络科技(北京)有限公司
功能:神策埋点插件、应用分析
收集个人信息类型:设备信息(IMEI、IMSI、Android ID、MAC地址、BSSID、硬件序列号、ICCID、OAID)、网络信息
隐私政策:https://github.com/sensorsdata/sa-sdk-android-plugin
阿里云
运营方:阿里云计算有限公司
功能:风险识别SDK(检测篡改设备、模拟器、恶意脚本等异常设备 )
收集个人信息类型:设备基础信息(设备制造商、设备品牌、设备型号、设备名称、设备操作系统信息、设备配置信息、设备环境信息);设备标识信息(IMEI(国际移动设别码)、IMSI(国际移动用户识别码)、MAC地址、ICCID(集成电路卡识别码)、AndroidId【5次/分钟】、硬件序列号、OAID、Google AID(Google广告ID)、蓝牙MAC、IDFA、IDFV);设备网络信息(IP地址、WIFI信息、BSSID、SSID、网络运营商信息、网络类型、网络状态);其他信息:SDK宿主App信息(包括:应用名称、应用版本、安装时间);
隐私政策:https://terms.aliyun.com/legal-agreement/terms/suit_bu1_ali_cloud/suit_bu1_ali_cloud202111120818_92724.html
高德地图
运营方:高德软件有限公司
功能:用于展现地图和地图位置服务,会获取设备位置信息以及会调用设备的加速度传感器。获取Wifi列表,从而获取更精准的定位结果。具体政策请参考下方高德隐私政策。
收集个人信息类型:网络信息、位置信息、设备信息(IMEI、IMSI、Android ID、MAC地址、BSSID、硬件序列号、ICCID、SSID、WIFI扫描结果、WiFi列表、IP地址、OAID)、应用信息(应用名、应用版本号)、设备品牌及型号
隐私政策:https://lbs.amap.com/api/android-sdk/summary
支付宝
运营方:阿里云计算有限公司
功能:通过支付宝账号授权登陆,使用支付宝支付
收集个人信息类型:设备信息(IMEI、IMSI、AndroidID、MAC地址、BSSID、硬件序列号、ICCID)、定位信息、网络类型、设备型号、设备品牌、运营商信息、传感器列表、应用信息
隐私政策:https://docs.open.alipay.com/204/105051/
银联支付
运营方:中国银联股份有限公司
功能:使用银联支付
收集个人信息类型:设备信息(硬件序列号、IMEI、IMSI、MAC地址、BSSID)、手机号码、定位信息、设备型号、应用信息(应用名、应用版本号)
隐私政策:https://open.unionpay.com/tjweb/acproduct/list?apiservId=450
华为AGC App Linking SDK
运营方:华为软件技术有限公司
功能:在Android、iOS或HarmonyOS设备上点击App Linking后,即可跳转到链接指定的内容
收集个人信息类型:设备信息、应用信息、剪切板(可选)【4次】
隐私政策:https://developer.huawei.com/consumer/cn/doc/development/AppGallery-connect-Guides/agc-applinking-sdksecurity-android-0000001055074739
融云
运营方:北京云中融信网络科技有限公司
功能:用于洞窝App向用户提供即时通讯和推送服务,为保障用户和客服之间沟通的场景,以及保障沟通顺畅的推送功能,需要具备自启动能力。
收集个人信息类型:设备信息(IMEI、IMSI、Android ID、MAC地址、BSSID、硬件序列号、ICCID)、网络信息、地址位置、应用列表信息
隐私政策:https://www.rongcloud.cn/privacy
居然装饰
运营方:北京居然之家装饰工程有限公司
功能:用于洞窝App向用户提供登录功能,为保障登录顺畅,需具备点单登录能力。收集个人信息类型:设备信息、网络设备硬件地址、网络信息
收集个人信息类型:设备信息、网络设备硬件地址、网络信息
隐私政策:https://sys.jrzs.cn:18070/modules/yinsi/m_yinsi.html
洞心
运营方:北京洞心数字科技有限公司
功能:用于洞窝App向用户提供登录功能,为保障登录顺畅,需具备点单登录能力。收集个人信息类型:设备信息、网络设备硬件地址、网络信息
收集个人信息类型:设备信息、网络设备硬件地址、网络信息
隐私政策:https://hxstatic.jujiabao.com.cn/userPrivacy.html
腾讯TBS浏览服务
运营方:深圳市腾讯计算机系统有限公司
功能:通过使用QQ浏览器的X5内核浏览应用内文档。
收集个人信息类型:唯一设备标识码(IMEI)、联网信息、Mac地址、设备信息(bssid、IMSI)
隐私政策:https://x5.tencent.com/docs/privacy.html
腾讯移动分析SDK
运营方:深圳市腾讯计算机系统有限公司
功能:收集上传日志,应用性能和稳定性检测
收集个人信息类型:设备信息,IMEI、MAC地址、IP地址、读取传感器列表、读取WIFI的BSSID、SSID、读取WIFI扫描结果
隐私政策:https://cloud.tencent.com/document/product/301/11470
360加固
运营方:三六零科技集团有限公司
功能:对App进行加壳、完整性校验、运行时保护,防止反编译和二次打包
收集个人信息类型:设备信息(OAID、IMEI、AndroidID、MAC地址、IP地址、系统版本、设备型号、应用包名、应用版本号)、网络信息、应用安装列表、运行中进程信息
隐私政策: https://jiagu.360.cn/#/global/help/322